湖北多地发布免费停车通知
“五一”将至
湖北多地推出暖心便民举措
开放大批免费停车位
机关单位院落
城市公共车位
商圈周边及主次干道沿线
海量车位便民共享
温暖假日旅途
多地免费停车攻略已备好
计划出行游玩的朋友
赶紧收藏
方便出行
宜昌:44924个车位免费停放
“五一”期间,宜昌城发集团自营公共停车场及道路临时停车泊位、部分县市区属国有停车运营企业负责经营管理的公共停车场、文体公园、具备条件的机关事业单位内部停车场,全市共560个停车场(点)、44924个泊位免费停放,其中城区有333个停车场(点)、22758个泊位。
西陵区

伍家岗区

点军区

猇亭区

夷陵区

襄阳:2.7万个免费车位诚意迎客
“五一”期间,襄阳全市将向社会免费开放27771个停车泊位,其中市区免费开放9928个,覆盖襄城、樊城、襄州、东津新区、高新区及鱼梁洲等主要区域,免费停放时间从5月1日0时持续至5月5日24时。具体停车场名单及位置,市民和游客可通过“襄阳停车”官方App或微信公众号等渠道查询。

荆州:6万个车位免费停
节日期间,荆州全市将免费开放超过6万个停车泊位,让市民和游客出行更便捷、游玩更舒心。其中,中心城区免费泊位超过3万个。4月30日晚7时至5月6日上午7时30分,城区机关(事业)单位院内8324个泊位常态化免费开放,并统一悬挂免费停车标识;荆州城市停车投资运营有限公司免费开放10个公共停车场(1346个泊位)及道路公共停车泊位20387个。各县市也积极行动:公安县免费开放3638个,松滋市4929个,江陵县2380个,石首市5291个,监利市11238个,洪湖市7160个。
为方便游客游览古城,荆州古城历史文化旅游区内所有机关企事业单位的有条件停车场均对外开放。在景区周边设置停车引导标识,各单位安排专人疏导车辆。区域内机关(事业)单位停车场在节假日(含双休)免费对外开放,为广大市民和游客节日出行提供最大便利。

十堰:城区37个停车场免费开放
节日期间,十堰城区具备开放条件的党政机关、企事业单位停车场共计37个停车场、8694个泊位。
开放对象:公安交管部门登记的七座及以下小型普通客车。
开放时间:4月30日18:00-5月5日18:00(少数停车位有特殊时间要求,具体以附件内备注时间为准)。


孝感:10306个车位免费停放
孝感市决定在2026年“大型”节假日期间城区开放公共停车场(泊位)、部分机关、企事业单位等停车场,共计10306个停车泊位供市民免费临时停放。
开放时限:“五一”假期首日零时至末日24时。

此外,还包括孝感城区道路(一期)临时停车泊位(笑停天下):北京路、天仙路、交通路、航空路路段共计1390个泊位。
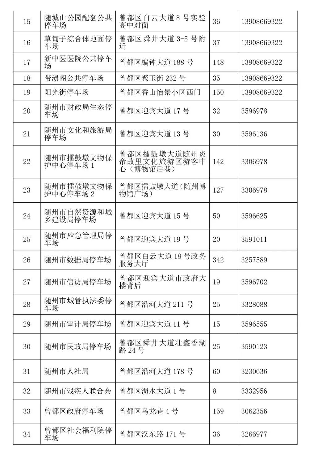
随州:10384个车位免费停放
“五一”假期将至,为切实便利市民日常出行、保障外来游客游玩体验,有效缓解节假日热门路段、商圈周边“停车难”痛点,今年“五一”期间,随州城区多个停车场及道路停车泊位将面向小型客车提供免费停放服务。此次免费停放时段为2026年5月1日0时至5月5日24时,共计5天,覆盖整个“五一”假期。
免费停放范围聚焦随州中心城区,除应急涉密单位、医院、学校等特殊场所外,城区多处场地全面开放,涵盖部分行政事业单位内部停车场、政府投资建设的公共停车场以及城市道路停车泊位,累计开放85处停车场地、合计10384个停车泊位。其中,高铁南站地下停车场、中心城区道路停车泊位、市政府停车场等区域车位资源充足,可满足大批量车辆停放需求。





潜江:扩容免费停车服务
“五一”期间,潜江市将免费开放城市公共停车位,含城市公共停车场、路边停车泊位、机关企事业单位停车场。在热门景区景点加强交通疏导,实现车辆有序停放、快速疏导。
随着“五一”假期临近,湖北免费停车资源仍在持续扩容、不断加码。打造“全市一个停车场”,是湖北优化城市停车服务的重要民生举措。而机关事业单位带头敞开院内车位错时开放,早已成为深入人心的暖心惠民品牌。
记者从省住建厅获悉,截至目前,全省机关事业单位夜间及节假日错时开放停车位已超10万个。与此同时,各大商圈、写字楼主动联动周边小区“结对子”,构建起错峰互补、资源互通的停车新格局。每逢“五一”“十一”等重大假期,湖北共享停车的便民红利持续释放,惠民效应愈发凸显。

融媒体平台建设服务
长江云新时代文明实践平台

大数据舆情中心

