改扩建后,武黄高速收费标准定了!
长江云新闻 2026-01-29 08:16:58
1月28日湖北省人民政府网发布
关于沪渝高速公路武汉至黄石段
改扩建工程设站收费有关事项的批复
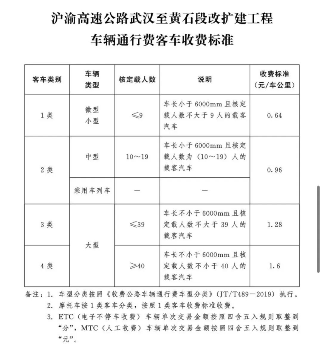
1类客车0.64元/车公里
1类货车0.5元/车公里
收费期暂定29年6个月
自通车收费之日起计算




详情请点击查看>>湖北省人民政府关于沪渝高速公路武汉至黄石段改扩建工程设站收费有关事项的批复。
(来源 长江云新闻 湖北省人民政府网站)
责任编辑 徐珊珊
1月28日湖北省人民政府网发布
关于沪渝高速公路武汉至黄石段
改扩建工程设站收费有关事项的批复
1类客车0.64元/车公里
1类货车0.5元/车公里
收费期暂定29年6个月
自通车收费之日起计算




详情请点击查看>>湖北省人民政府关于沪渝高速公路武汉至黄石段改扩建工程设站收费有关事项的批复。
(来源 长江云新闻 湖北省人民政府网站)