湖北最低工资标准上调为2400元
12月27日,长江云新闻从湖北省人民政府网获悉,湖北发布《关于调整全省最低工资标准的通知》,自2025年12月1日起调整全省最低工资标准。调整后的标准如下:
湖北省人民政府办公厅
关于调整全省最低工资标准的通知
鄂政办发〔2025〕44号
各市、州、县人民政府,省政府各部门:
为增加低收入群体收入,提高劳动报酬在初次分配中的比重,根据《中华人民共和国劳动法》《最低工资规定》有关要求,结合我省经济社会发展和职工工资水平增长等情况,经省政府同意,决定调整全省最低工资标准。现将有关事项通知如下:
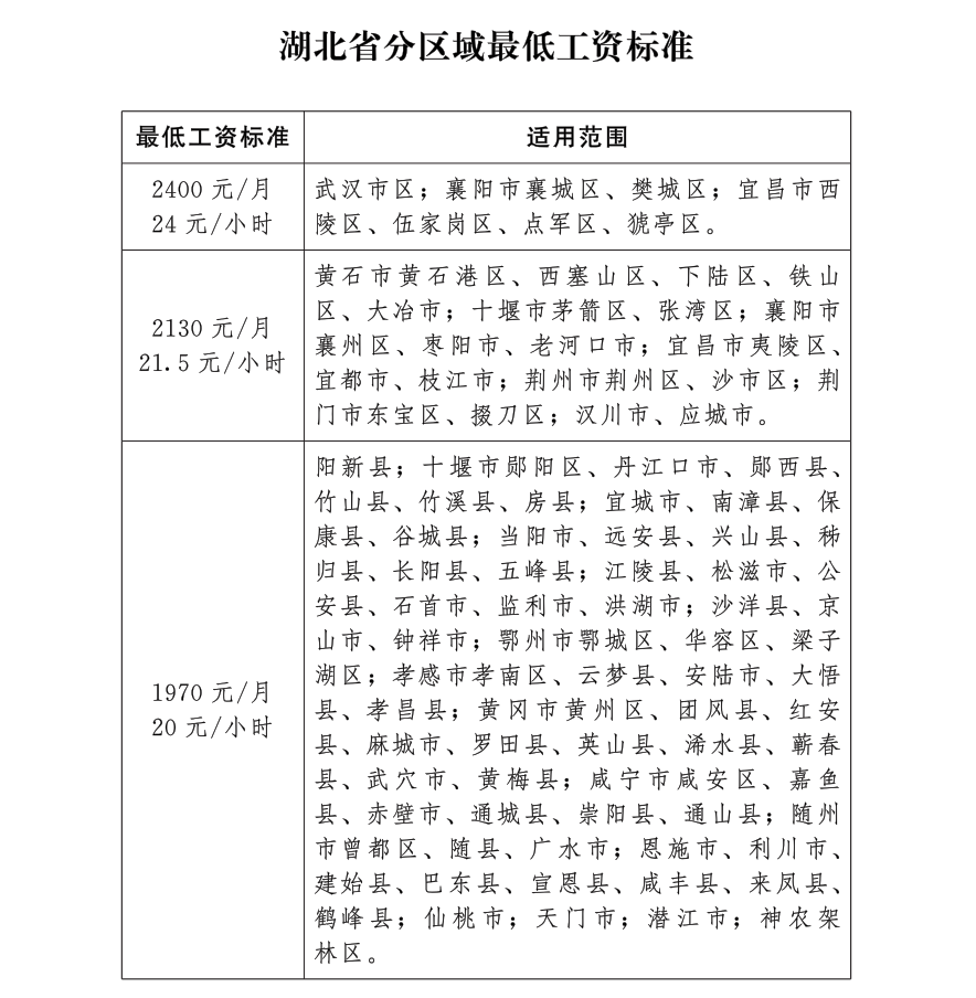
一、全日制就业劳动者月最低工资标准按区域划分为三档,依次为2400元、2130元、1970元。各档标准及适用区域见附件。
二、非全日制就业劳动者小时最低工资标准依次为24元、21.5元、20元。各档标准及适用区域见附件。
三、本标准适用于我省境内的企业、个体经济组织、民办非企业单位等组织(以下称用人单位)和与其建立劳动关系的劳动者。国家机关、事业单位、社会团体和与其建立劳动关系的劳动者依照本标准执行。
四、用人单位应根据其经济效益和人力资源市场工资指导价位,与工会组织和劳动者积极开展工资集体协商,合理确定本单位的工资水平和工资标准,协商确定的工资标准不得低于当地最低工资标准。劳动者在法定工作时间或在依法签订的劳动合同约定的工作时间内提供了正常劳动的,其工资收入不得低于当地最低工资标准。
五、月最低工资标准不包含以下项目:
(一)延长工作时间工资;
(二)中班、夜班、高温、低温、井下、有毒有害等特殊工作环境、条件下的津贴;
(三)法律、法规和国家规定的劳动者福利待遇等。
六、各级人社部门依法加强对最低工资标准执行情况的监督检查。对用人单位违反最低工资规定的行为,要及时进行纠正并依法予以处理。
七、调整后的最低工资标准自2025年12月1日起执行。
附件:湖北省分区域最低工资标准
2025年12月24日
附件

(来源 长江云新闻 湖北省人民政府网)

融媒体平台建设服务
长江云 • 新时代文明实践平台

大数据舆情中心

