跟着花车去旅行 | 来十堰!赴山海享盛宴
10月1日
湖北近20年最大规模的
“河山添锦绣——文旅IP城市大巡游”
在武汉光谷上演!





在这场文旅盛宴中
以“神武峡” 为主题的文旅花车
尤为引人注目
流云飞瀑托举武当金顶
将仙山之魂化作流动的画卷
十堰的武当武术
作为荆楚文化的“金字招牌”之一
在此惊艳亮相

当武当武术的飒爽英姿
在武汉光谷赢得满堂彩时
这不仅仅是一场表演
更是一封来自十堰的邀请函
这个假期,来十堰
体验十全十美的精彩!
从武汉街头到十堰仙山:
一场跨越千里的文旅接力
如果您在武汉街头被这一幕深深吸引,心生向往——那么,我们想对您说:这仅仅是预告!真正的武当魅力,需要在它的发源地,在云雾缭绕的宫观之间,在传承千年的文化氛围中,才能得到最完整、最深刻的体验。


欢迎您在看完巡游后,亲临十堰,将这份意犹未尽的好奇与期待,转化为一场身临其境的仙山之旅。我们已备好丰富多彩的文旅活动,等待您的到来!


十堰的秋日正好,而你,该出发了!
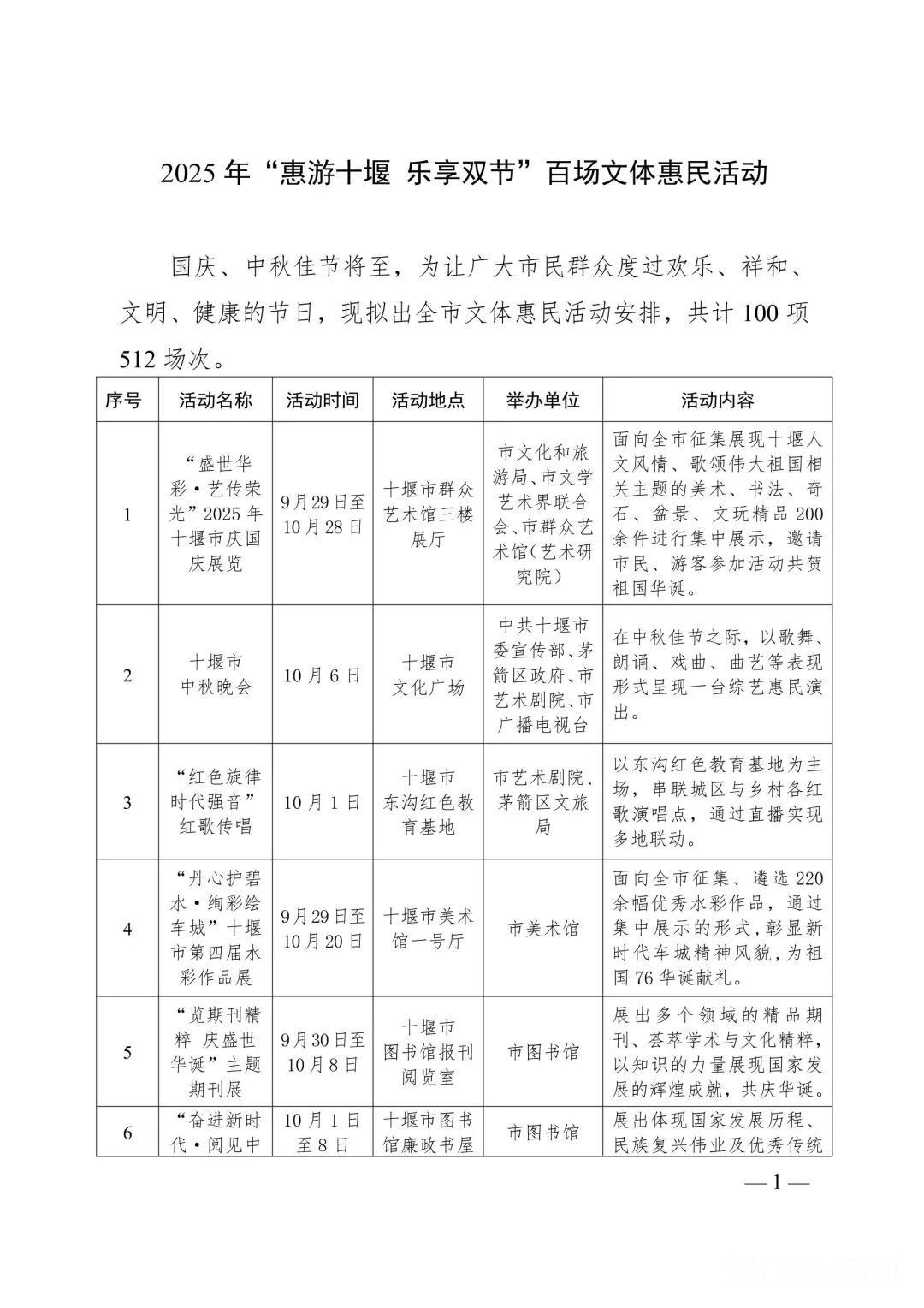
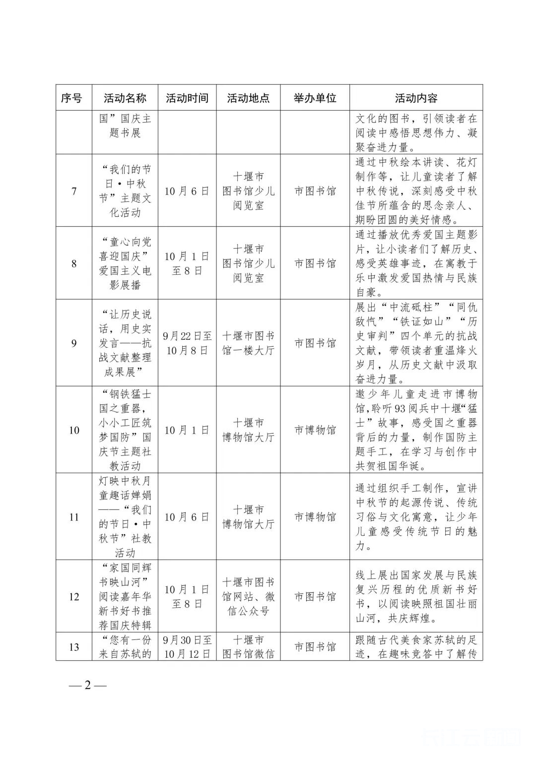
2025年“惠游十堰 乐享双节”
百场文体惠民活动
这个国庆
十堰各地活动丰富
无论你对文化、自然、萌宠
还是互动体验感兴趣
收下堰堰的这份“暖心礼单”
100多种选择,总有一款适合你!
↓↓↓
武当一梦:国庆八天仙侠局

「武当一梦」景区推出双节狂欢活动,8天持续上演40场精彩演出。
沉浸式演艺:75分钟主秀《武当一梦》融合道家哲学与真武传说,全日还有《仙界迎宾》《赐福巡游》等散点演艺。
世界级杂技:特邀西安战士战旗杂技团(摩纳哥金小丑奖得主),呈现肩上芭蕾、高难度球棍杂耍等视觉盛宴。
实景互动剧游:可参与《风起太和》剧情,跟随NPC完成任务、集宝炼丹,体验武林大会等沉浸事件。
夜间亮点:非遗打铁花、拜月大典等传统与科技结合的夜游项目。
郧西县老北街:古街的“浪漫银河系”

郧西县老北街低碳文化街区在国庆、中秋假期推出“浪漫银河系·家国天地心”主题活动。
文艺演出盛宴:9月28日至10月8日,老北街将举办多项文艺演出。
书画摄影奇石展:10月1日至8日,天井院美术馆、17号摄影作品展示馆开放,举办书画摄影展览、奇石展览及文艺培训体验活动。
时尚秀场:10月3日、5日,老北街将上演“锦绣华章·时尚郧西”旗袍暨中西式婚纱秀。
非遗体验:10月1日至5日每日17:00-21:00,天河古榨坊、天河乞巧坊、乞巧花馍商户开展非遗趣体验活动。
丹江口武当大明峰:古风酒韵江湖行

丹江口武当大明峰景区推出《酒韵江湖行》古风集市徒步打卡活动,以“武当大明峰酒文化”为主题,结合“徒步/索道打卡+NPC互动+集章兑奖”的核心玩法。游客集齐5处印记后,可兑换各式通关礼品。
房县西关印象:沉浸式古风游园

房县西关印象景区推出多项沉浸式活动:
通关文牒互动:游客可在周南广场领取通关文牒,通过与NPC互动游戏获得银票,集齐印章可兑换礼品。
文化展览与演艺:包括《诗韵九雅》书册展、AK-47老猫乐队演唱会、《烽火土城门》情景剧公演等。
汉服游园与嫦娥互动:设置汉服游园方阵,工作人员身着汉服巡游并赠送礼品;同时还原86版《西游记》嫦娥形象与游客互动,如云亭还设有灯谜活动,猜对可获得银票。
茅箭区“去野星球”房车营地演唱会

10月2日,茅箭区“去野星球”房车营地(泗河湿地公园)将举办房车营地演唱会活动,包含萨克斯四重奏表演、野趣晚餐、电声乐队演唱、抽奖、全场大合唱等环节,并设有国学拓印文化体验。
竹山县女娲山:娲皇寻根祈福之旅

2025年10月1日至12月31日,竹山女娲山旅游区推出“娲皇寻根,祈福之旅”活动:
心愿墙祈福:景区九凤阁设置“心愿墙”,游客可写下祝福,优质心愿内容可获得景区门票。
非遗文化体验:10月1日至8日,景区内设非遗文化展览区,展示竹山县十多个类别200余件非遗作品,并有专业讲解。
郧阳区子胥湖·欢乐嘉年华萌宠狂欢季


10月1日至10月8日,郧阳区子胥湖·欢乐嘉年华推出多巴胺萌宠狂欢季系列活动,包括萌宠观赏及喂养体验,有羊驼、梅花鹿、矮脚马、龙猫、浣熊、孔雀、狐狸、黑天鹅等17种萌宠,共计百余只萌宠供游客观赏。
竹溪县武陵不夜城:月满贺华诞·武陵夜未央

竹溪武陵不夜城推出“国庆八天乐”活动:
日夜演绎:下午在光影街区上演光影传奇演出;晚上在戏曲街区演绎武陵梨园情戏曲情景剧,并开展百姓大舞台暖场活动。
非遗表演:10月1日至3日晚在甘露寺桥举行非遗打铁花+火壶表演。
时尚与互动:10月2日晚邀请超模与旗袍大赛选手进行走秀;设计特色NPC分布于不同点位,游客通过完成互动任务赚取宝钞,并可参与“宝钞拍卖会”竞拍礼品。
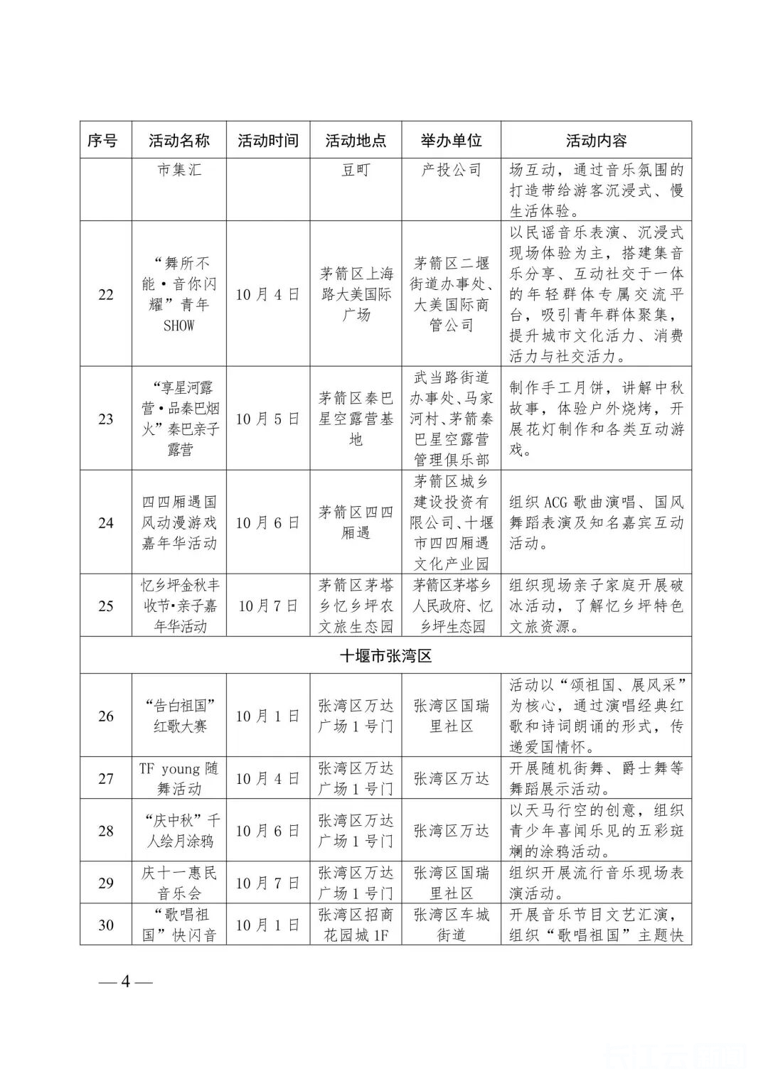
张湾区万达广场:潮玩与经典碰撞
张湾区在国庆期间于万达广场1号门推出系列主题活动,覆盖全年龄段。
“告白祖国”红歌大赛:10月1日举办,以“颂祖国、展风采”为核心,通过演唱经典红歌和诗词朗诵传递爱国情怀。
TF young随舞活动:10月4日开展,包含随机街舞、爵士舞等年轻人喜爱的舞蹈展示。
“庆中秋”千人绘月涂鸦:10月6日组织,以天马行空的创意开展五彩斑斓的涂鸦活动,深受青少年欢迎。
更多精彩活动一览













为什么说从武汉到十堰
是体验的完美升级?
体验更深度!
在武汉街头,您是意犹未尽的观众;但在十堰,您将成为深度体验的主角。这份“划算”,在于体验价值的无限升华。




文化更完整!
十堰已从“一山独秀”迈向“全域绽放”。十堰有104家A级景区,从武当仙山到汉江风光,从古镇古村到现代文旅,共同构成了一幅完整的荆楚文旅画卷,让您从多个维度读懂这里的山水与人文。


旅程更舒心!
这是一条精心为您设计的“体验升级”之路。从武汉到十堰,交通便捷,你可以轻松将街头惊鸿一瞥,延展为一场从容不迫的仙山深度游。


这个国庆
一场跨越千里的文旅盛宴已经开场
武汉花车巡游是精彩的序章
而十堰的仙山碧水、丰富多彩的活动
正等待着你来书写
属于自己的精彩篇章
我们诚挚地向您发出邀请:
欢迎在看完巡游后
亲临十堰,将那份被点燃的好奇与期待
化作一场身临其境的十堰之旅
从屏幕前的观众
变为故事中的主角
(长江云新闻记者 陈赟 赵龙文 通讯员 十堰文旅 张文静 章晓锋)

融媒体平台建设服务
长江云 • 新时代文明实践平台

大数据舆情中心

