@所有湖北人,本周这7件大事与你我生活息息相关!
又到周五啦!这周有哪些重要政策和经济大事件,会影响湖北人的生活?长江云(changjiang-y)带你一一回看!
全国31省月最低工资出炉!湖北排名你还满意吗?

12月13日,人社部劳动关系司公布《全国各地区月最低工资标准情况》。
根据2003年发布的《最低工资规定》,最低工资标准一般采取月最低工资标准和小时最低工资标准的形式,每两年至少调整一次。
全国各地区月最低工资标准(第一档),湖北在中部六省(山西、河南、安徽、湖北、江西、湖南)中排名第三,为1550元,位列山西(1620元)和河南(1600元)之后。

同一天,人社部劳动关系司公布的《全国各地区小时最低工资标准情况》则显示,在中部六省中,湖北小时最低工资(第一档)为16元,和安徽省并列第二。

(点击查看大图)

13日下午3点,中国保监会召开专题会议。保监会主席项俊波指出,目前保险公司整体偿付能力充足率达253%,行业风险总体可控。
近日,保监会分别对前海人寿、恒大人寿做出不同处罚后,并针对万能险及保险公司举牌行为集中采取监管措施,预示着新一轮监管风暴开启。
在会议上,项俊波再次重申,要全面落实“保险业姓保、保监会姓监”要求,修订完善《保险公司股权管理办法》,将保险公司股东分为财务类、战略类和控制类,分别设立严格的约束标准,严格防止“动机目的不纯”的投资者投资保险业。

人社部相关负责人日前介绍,人力资源社会保障部、财政部日前已联合印发文件,目标任务是2016年底基本实现全国联网,启动跨省异地安置退休人员住院医疗费用直接结算工作;2017年开始逐步解决跨省异地安置退休人员住院医疗费用直接结算,年底扩大到符合转诊规定人员的异地就医住院医疗费用直接结算。
武汉举手发言:“报告,我还有一个好消息!”
↓↓↓
武汉市政府下发《整合城乡居民基本医疗保险制度工作方案》,将整合城镇居民基本医疗保险和新型农村合作医疗,到2018年,全市实施统一的城乡居民医保制度。到那时,城乡居民医保制度将覆盖除参加职工医保以外的其他所有城乡居民。

国家发展改革委12日表示,对16种不动产登记实行收费减免优惠。政策实施后,全国每年可减轻不动产登记申请人负担约5亿元。
减半收取登记费
· 包括不动产更正登记、异议登记;
· 不动产权利人姓名、名称、身份证明类型等发生变更申请变更登记;
· 同一权利人因分割、合并不动产申请变更登记等4种情形。
免收登记费
· 小微企业(含个体工商户)申请不动产登记;
· 申请与房屋配套的车库、车位、储藏室等登记,不单独核发不动产权属证书的;
· 因行政区划调整导致不动产坐落的街道、门牌号或房屋名称变更而申请变更登记的;
· 国家法律、法规规定予以免收的等8种情形。
只收取证书工本费(每本10元)
· 申请宅基地使用权及地上房屋所有权登记;
· 单独申请宅基地使用权登记;
· 夫妻间不动产权利人变更,申请登记;
· 因不动产权属证书丢失、损坏等原因申请补发、换发证书的等4种情形。

财政部和国家税务总局15日对外发布通知,就减征1.6升及以下排量乘用车车辆购置税有关事项作出安排。
通知规定,自2017年1月1日起至12月31日止,对购置1.6升及以下排量的乘用车减按7.5%的税率征收车辆购置税。自2018年1月1日起,恢复按10%的法定税率征收车辆购置税。
据了解,该通知所称乘用车指的是,在设计和技术特性上主要用于载运乘客及其随身行李和(或)临时物品、含驾驶员座位在内最多不超过9个座位的汽车。






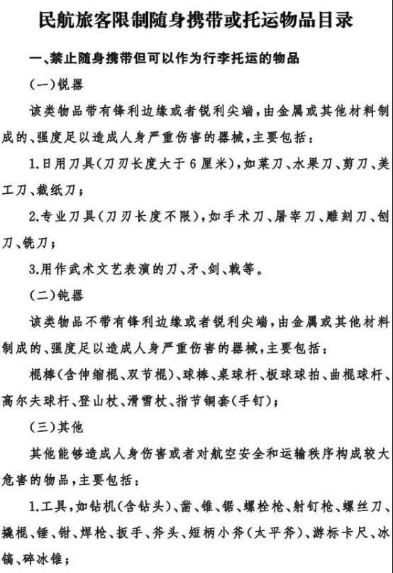
民航局日前公布《民航旅客禁止随身携带和托运物品目录》和《民航旅客限制随身携带或托运物品目录》,自2017年1月1日起开始实施。

12日,中国银联正式推出银联二维码支付标准。至此,银行与第三方支付公司之间的扫码支付攻坚战正式开启,扫码支付市场步入“规范时代”!
那银联二维码支付怎么用呢?
要满足以下条件:
1. 手机中安装银行APP(如工商银行APP)或银联钱包APP;
2. APP中绑定已实名认证的银行卡;
3. 所支付商家需具备银联二维码支付方式。
注:目前工商银行、建设银行、民生银行、中信银行、招商银行、浦发银行、兴业银行等已纷纷推出二维码支付产品。农业银行和平安银行的二维码支付产品可能将在明年上线;
肯定有网友要问:这和微信、支付宝二维码支付有啥区别?
首先,消费者资金安全更有保障。因为银联二维码的支付是基于银行卡账户,不存在因资金沉淀在虚拟账户带来的金融风险。
此外,商业银行可以获取与传统银行卡支付一致、透明、完整的支付信息,有利于风险识别管控和客户关系管理。
业内人士指出,银联推出二维码标准,意在深耕互联网金融,打破支付宝、微信支付垄断,分得市场一杯羹。充分的市场竞争,对消费者来说也算是件好事。
本文来源|经济日报 长江云综合
本文编辑|刘蕊俊
本期主编|孙甜甜 王思思

融媒体平台建设服务
长江云新时代文明实践平台

大数据舆情中心

