敢不明码标价?武汉这100家楼盘、中介将被抽查
今年以来武汉楼市快速升温,不少中介及房地产商的黑心行为被曝光。比如备案精装房以高价卖给购房者毛坯房,变相涨价;中介虚标较低价格吸引购房者看房,成交时却另要高价。

从11月16日至12月10日,湖北省开展对全省房地产开发企业的所有在售楼盘和中介机构门店开展明码标价情况检查。
抽签选择,保证公平

16日,省物价局通过现场验签、封签、抽签、宣布结果、签字确认等步骤,随机抽取了10组武汉检查人员,并分别随机抽取了50家楼盘和中介。所有被查企业通过“双随机”(企业信息和执法人员的随机抽取、随机对应)方式抽取。
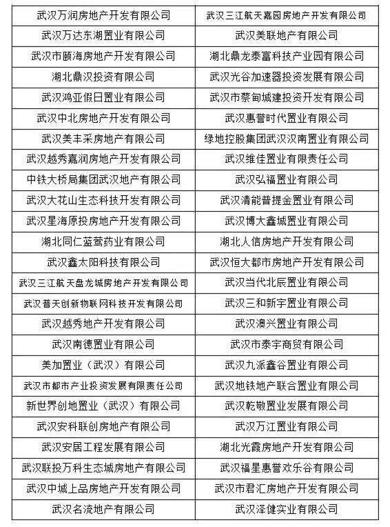
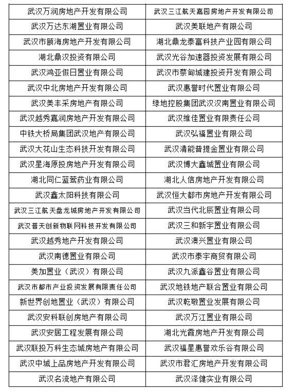
共100家企业要接受检查
这次参与抽签的共有2802 家武汉房地产开发企业和812 家武汉地产中介机构。以下50家楼盘和50家中介接受检查。
楼盘

中介

专项检查重点查处这些行为
销售商品房不明码标价、未在交易场所醒目位置明码标价;
未按规定实行“一套一标”;
商品房交易及产权转移等代收代办的收费未标明由消费者自愿选择;
标示信息不全,没有按照规定内容明码标价、公示相关收费以及影响商品房价格的其他因素;
采取多种方式明码标价,标价内容不一致;
在标价和公示的收费之外加价、另行收取未予标明的费用;
其他违反明码标价规定销售商品房的行为。
哪些内容需要明码标价?
商品房经营者销售商品房时,应按照《湖北省商品房销售楼盘基础信息公示牌》的格式,明确标示以下与商品房价格密切相关的楼盘基础信息与收费:
1、开发企业名称、楼盘名称、坐落位置、房源数量、土地性质、土地使用起止年限、容积率、绿化率、车位配比率。
2、楼盘建筑结构、装修状况以及水、电、燃气、供暖、通讯等基础设施配套情况。
3、优惠折扣及享受优惠折扣的条件,如有多项优惠措施,应标明能否同时享有。
4、商品房交易及产权转移等代收代办的收费项目、收费标准。代收代办收费应当标明由消费者自愿选择。
5、商品房销售时选聘了物业服务主体的,商品房经营者应当公示物业服务内容、服务标准及收费依据、收费标准。
6、开发企业自有产权停车位(库)销售价格、租金标准、租赁年限等信息。
明码标价,一套一标
商品房经营者销售商品房时,应按照《湖北省商品房销售单套价格一览表》的格式,实行一套一标,明确标示每套商品房的以下信息:
1、当期销售的商品房的房号、楼层、户型、层高、建筑面积、套内建筑面积和分摊的共有建筑面积。
2、建筑面积或者套内建筑面积单价。
3、商品房销售总价。
4、按国家规定,未纳入主体工程同步设计范围内,确需在商品销售总价外由业主另行支付的配套基础设施项目及费用。
5、销售状态。
如何“管理”开发商?
湖北省住建厅将建立健全房地产开发企业信用管理体系。各市、州房管部门要加强房地产开发企业信用管理体系建设,结合实际建立开发企业信用档案。

各市、州房管部门对信用优良的企业,可适度下调商品房预售资金监管比例,缩短预售资金监管期限至项目办理竣工验收合格;对信用不良的企业,要加大执法检查的力度。各地要将房地产开发企业的信用信息作为其资质核准、评先评优的重要依据。
开发商要是还“不乖”该怎么办?

湖北省住建厅:各市、州房地产主管部门要与企业资质管理部门及相关部门密切配合,依法依职责严肃查处违法违规行为。
视情节轻重、对房地产开发企业采取以下措施:
1、书面警示;
2、约谈企业主要负责人;
3、公开通报企业不正当经营行为;
4、列入严重违法失信房地产开发企业名单;
5、由资质许可机关在资质审查中重点查核。
11月24日,第一批抽查结果将上报省物价局。年内检查结果将在12月9日、12月19日分别向社会公布。购房者如果发现开发商、房产中介有不明码标价等违规行为,也请拨打12358价格热线举报。
本文来源|湖北省物价局 长江云综合
本文记者|刘蕊俊
本期主编|章强 刘蕊俊
(责任编辑 张智美子)

融媒体平台建设服务
长江云新时代文明实践平台

大数据舆情中心

