下周,武汉公交、地铁、轮渡临时调整
为切实做好2026年清明期间交通运输保障工作,精准满足市民祭扫、踏青出行需求,武汉市交通运输局围绕常规公交、轨道交通、轮渡、高速公路等交通方式制定专项保障方案,保障时段覆盖3月25日至4月6日,重点聚焦3月28日-29日、4月4日-6日两大出行高峰,通过增开专线、加派运力、优化服务、强化监管等一系列举措,织密织牢交通保障网,全力打造安全、便捷、有序的出行环境。

4月4日 地铁提前至6时开班
武汉轨道交通强化高峰运力调配与现场保障,全力提升通行效率。3月28日至3月29日期间,增加2、3、4号线客流高峰时段运力;4月3日,增加2、7号线晚高峰时段运力;4月4日至4月6日期间,增加2、3、4、5号线客流高峰时段运力,确保运力充足。4月4日各线路提前半小时至早上6:00开班,进一步方便市民早间出行。
同时,还将提前优化4号线永安堂站客流走向,增设硬隔离措施,增派力量支援驻站,引导乘客有序进出站。
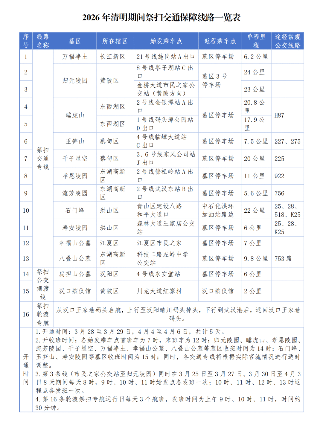
开通13条公交祭扫专线
公交推出专线+摆渡+常规线联动保障模式,精准对接市民祭扫出行需求。此次共开通13条祭扫交通专线,覆盖全市多个主要墓区,配备运营车辆200台,专线运营时间为3月28日-29日及4月4日-6日,共计5天。
各专线始发乘车点首班车7时发车、末班车12时发车。归元陵园、睡虎山、孝恩陵园、流芳陵园、千子星空、万福净土、幸福山公墓、八叠山公墓等墓区收班时间为14时,石门峰、玉笋山、寿安陵园等墓区收班时间为15时。同时,市民之家公交站至归元陵园专线已提前启动试运行,3月25日-27日,3月30日至4月3日8天期间每天8时、9时、10时、11时始发点各发班一次;10时、11时、12时、13时返程点各发班一次。上述各交通专线运营时间和班次将根据实际客流情况进行适时合理调整。
此外,在4号线永安堂站至太平洋站、川龙大道红寨村至汉口殡仪馆区域,组织开行2条公交摆渡线。
祭扫期间,特别是重点保障时段,对途经重点墓区的常规公交线路将增加运力,加密班次,缩短发车间隔,以满足市民错峰祭扫需求。
加大区域出租车投放力度
开展出租汽车行业服务质量提升活动,强化出租车运力引导与服务监管,保障重点区域出行需求。引导全市巡游出租车、网约车在清明祭扫重点区域加大运力投放。交通执法部门同步加大执法检查力度,重点对扁担山、归元陵园等祭扫区域周边开展巡查,全面提升优质服务,更好地保障人民群众出行,展示武汉文明形象。
开通祭扫轮渡专航
在保持3条精品轮渡航线常态化运营基础上,开通1条祭扫轮渡专用航线,营运日期为3月28日至3月29日,4月4日至4月6日,共计5天。每天3个航班,发班时间为上午9时、10时、11时,从汉口王家巷码头启航,上行至汉阳晴川码头掉头,下行到武汉港后,返回汉口王家巷码头,时间约30分钟,配船1艘,应急1艘。
清明期间,武汉市交通运输局加强客流高峰时段、重点路段巡查力度,上足人员和设施,提升高速公路收费站通行效率;对高速公路、国省道、旅游公路、农村公路开展重点巡查,及时发现并快速处置路网阻断堵塞。
针对新能源车辆出行需求,进一步完善高速公路、国省道等服务区充电设施配置,全方位保障新能源车辆出行无忧。
(来源 湖北省人民政府网 湖北日报)

融媒体平台建设服务
长江云新时代文明实践平台

大数据舆情中心

