就业援助专项活动来了!湖北这些招聘会别错过
湖北发布 2026-01-21 16:58:32
湖北省日前启动重点困难人员
就业帮扶工作
一起来看
全省各地就业援助专项活动
计划安排

1
武 汉

2
襄 阳

3
宜 昌

4
黄 石

5
十 堰

6
荆 州

7
荆 门

8
鄂 州

9
孝 感

10
黄 冈

11
咸 宁

12
随 州

13
恩 施

14
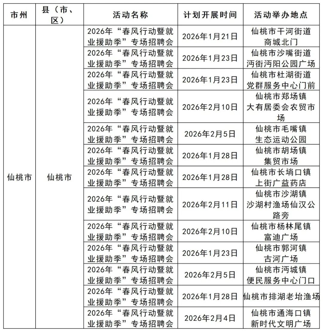
仙 桃

15
天 门

16
潜 江

17
神农架林区

(来源 湖北发布 湖北人社)
责任编辑 唐元

融媒体平台建设服务
长江云新时代文明实践平台

大数据舆情中心

