爆火的“人民咖啡馆”,致歉!
长江云新闻 2025-11-08 16:09:10
近日,全国多地出现了以“人民咖啡馆”为店标、且装修高度相似的店家,引发争议。
11月8日,要潮人民咖啡馆在社交平台发布声明:
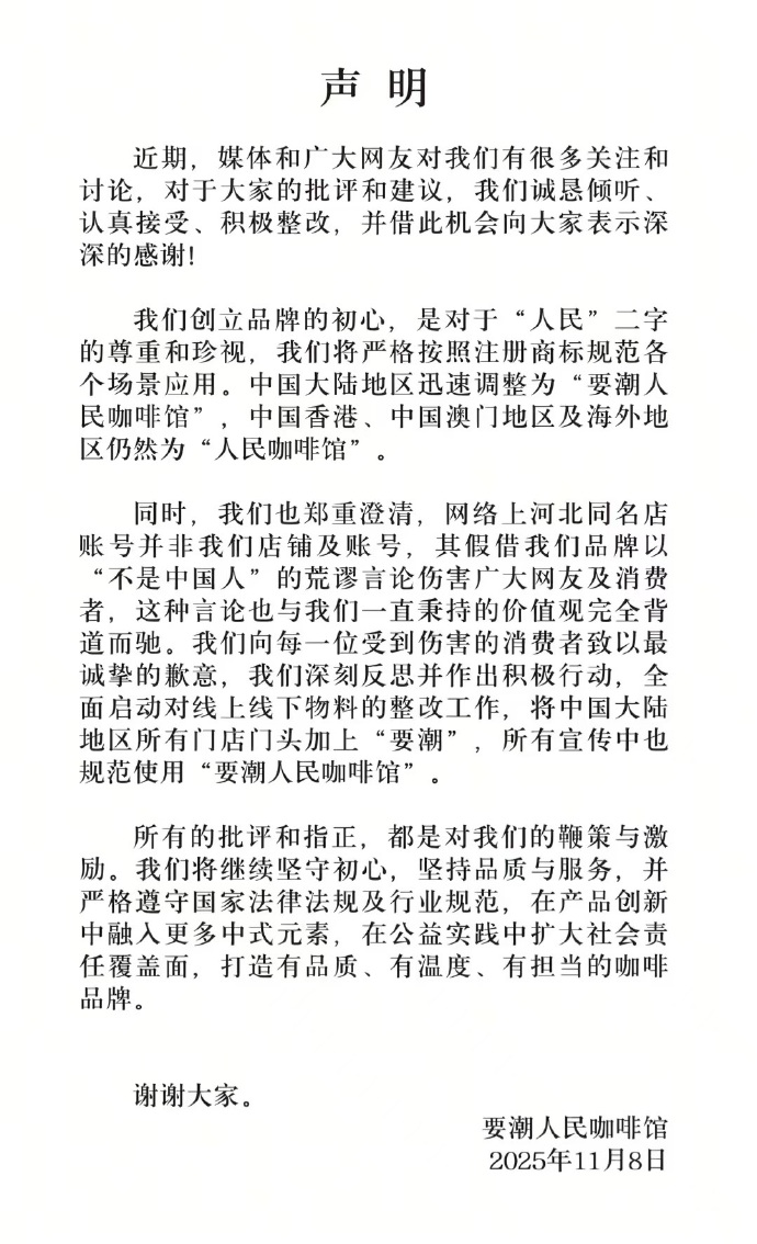
近期,媒体和广大网友对我们有很多关注和讨论,对于大家的批评和建议,我们诚恳倾听、认真接受、积极整改,并借此机会向大家表示深深的感谢!
我们创立品牌的初心,是对于“人民”二字的尊重和珍视,我们将严格按照注册商标规范各个场景应用。中国大陆地区迅速调整为“要潮人民咖啡馆”,中国香港、中国澳门地区及海外地区仍然为“人民咖啡馆”。
我们向每一位受到伤害的消费者致以最诚挚的歉意,我们深刻反思并作出积极行动,全面启动对线上线下物料的整改工作,将中国大陆地区所有门店门头加上“要潮”,所有宣传中也规范使用“要潮人民咖啡馆”。

据中国青年报报道,记者搜索发现,全国多地出现了以“人民咖啡馆”为店标、且装修高度相似的店家,已经成为社交平台的打卡新地标。

有网友表示,“人民”一词具有强烈的公共属性和政治内涵,被用于商业咖啡馆的标识,令人感到突兀和不适。其店标因使用“人民”字样,法律合规性也遭到质疑。
据了解,“人民咖啡馆”已陆续在全国18个省份、20个城市开设近30家直营门店,其母公司为要潮(上海)文化传播有限公司。

11月7日,人民网评发文《“人民咖啡馆”,不妥!》。评论称,“人民”一词具有鲜明的公共属性和深厚的政治内涵,承载着特定的社会情感与公共利益,不容亵渎,更不能被滥用。这家企业拿着“潮人民咖啡馆”“要潮人民咖啡馆”的注册商标,混淆视听地经营“人民咖啡馆”,无疑是对法律法规和公众情感的不尊重。
(来源:长江云新闻综合中国新闻网 向阳视频 人民网评 中国青年报)
责任编辑 徐珊珊

融媒体平台建设服务
长江云 • 新时代文明实践平台

大数据舆情中心

