此为临时链接,仅用于预览,将在短期内失效。
首页
推荐
直播
湖北
国际
长江号
客户端
官方微信
官方微博
看电视
听广播
长江云
电视新闻栏目《湖北新闻》
长江云 2025-10-20 08:10:52
分享到:
《湖北新闻》20240505
湖北新闻 20241231
责任编辑 黄静蕾
附件下载:
电视新闻栏目:湖北新闻(上半年代表作基本情况).docx
15.3Kb
电视新闻栏目:湖北新闻(下半年代表作基本情况).docx
15.6Kb
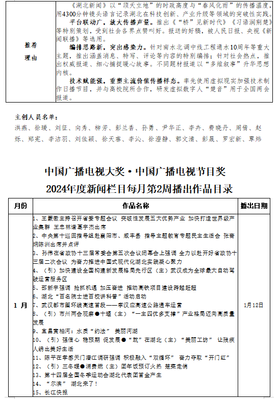
电视新闻栏目:湖北新闻(每月第2周播出作品目录).docx
23.6Kb
分享到:
文物开讲·铁军五师湖北抗战
推荐阅读
12306今起上新功能,会员积分在兑换火车票的基础上,新增座位升席功能
武汉人都收到了这条短信,10月25日武汉全市将开展防空警报试鸣
国家林草局:我国新增22处国家重要湿地
武汉阴雨持续 周四起转晴气温回升
世卫组织:刚果(金)埃博拉疫情有望12月初结束
全球首台、世界最大!上周末,大国工程捷报频传
以军在进行报复性空袭后恢复执行加沙停火协议
法国卢浮宫8件失窃藏品清单公布
别错过!猎户座流星雨21日迎来极大,观测条件极佳
一滴水可发六次电!中国水利“含金量”十足
受台风影响 琼州海峡将停运
最低工资标准公布!
定制服务
融媒体平台建设服务
长江云 • 新时代文明实践平台
大数据舆情中心
长江云TV(湖北IPTV)