2025中国职工足球超级联赛10月燃情开赛 武汉赛区12支球队竞逐绿茵
2025中国职工足球超级联赛将于10月15日至31日在大连、西安、武汉三个赛区同时开赛,来自全国十多个省市的36支职工代表队将同场竞技。其中,武汉赛区的比赛10月16日至24日在武汉三镇足球俱乐部训练基地进行。
10月12日,2025中国职工足球超级联赛新闻发布会在北京举行
该赛事由中国职工文化体育协会、大连市人民政府、西安市人民政府、武汉市人民政府联合主办,大连市总工会、大连市体育局、大连文体旅集团、陕西旅游集团、西安市总工会、西安市体育局、武汉市总工会、武汉市体育局、武汉市文化和旅游集团等单位承办。比赛分两个阶段,第一阶段10月15日至26日,为分区赛,大连、西安、武汉三个赛区,分别有12支球队参赛;第二阶段10月29日至31日,为决赛阶段,地点在西安,参赛队为三个赛区的优胜者。两个阶段的全部比赛场次将超过80场。
比赛提出了“绿茵燃激情 职超绘华章”的口号。为保证比赛安全有序、公正准确进行,各赛区组织了高水平裁判队伍,邀请“金哨”孙葆洁担任总裁判长。同时组委会还聘请了原国家队球员杨晨为形象代言人。
武汉市总工会党组成员、副主席叶林介绍:“武汉是湖北省省会,中部地区中心城市,承担着中部经济中心、科技创新中心等核心功能。更重要的是,我们有着深厚的足球文化和群众基础。”据了解,武汉的群众性足球运动发展蓬勃,通过省、市、县三级联动,7000余片足球场地遍布城乡。在职工足球领域,武汉同样根基深厚。市体育局、市总工会已连续举办六届长江杯职工足球赛,这已成为职工体育生活的重要组成部分,很多企业都有自己的职工足球队。
因此,当中国职工文体协会举办“职超”这样大型的全国性赛事时,武汉的职工们反响热烈,参与积极性非常高。作为承办方,武汉赛区为赛事的顺利进行做了周密的准备。市总工会与政府部门积极联动,精心筹备,全力以赴参与赛事的组织和服务工作。“接下来,武汉将以‘安全、专业、暖心’为标准,全方位做好赛事运行、氛围营造与宣传推广工作。”叶林强调,目标是让每一位参赛职工都能在绿茵场上尽情享受足球运动的快乐,展现新时代职工的风采,努力为全国联赛贡献武汉力量,推动全国职工足球事业迈向新的高度。
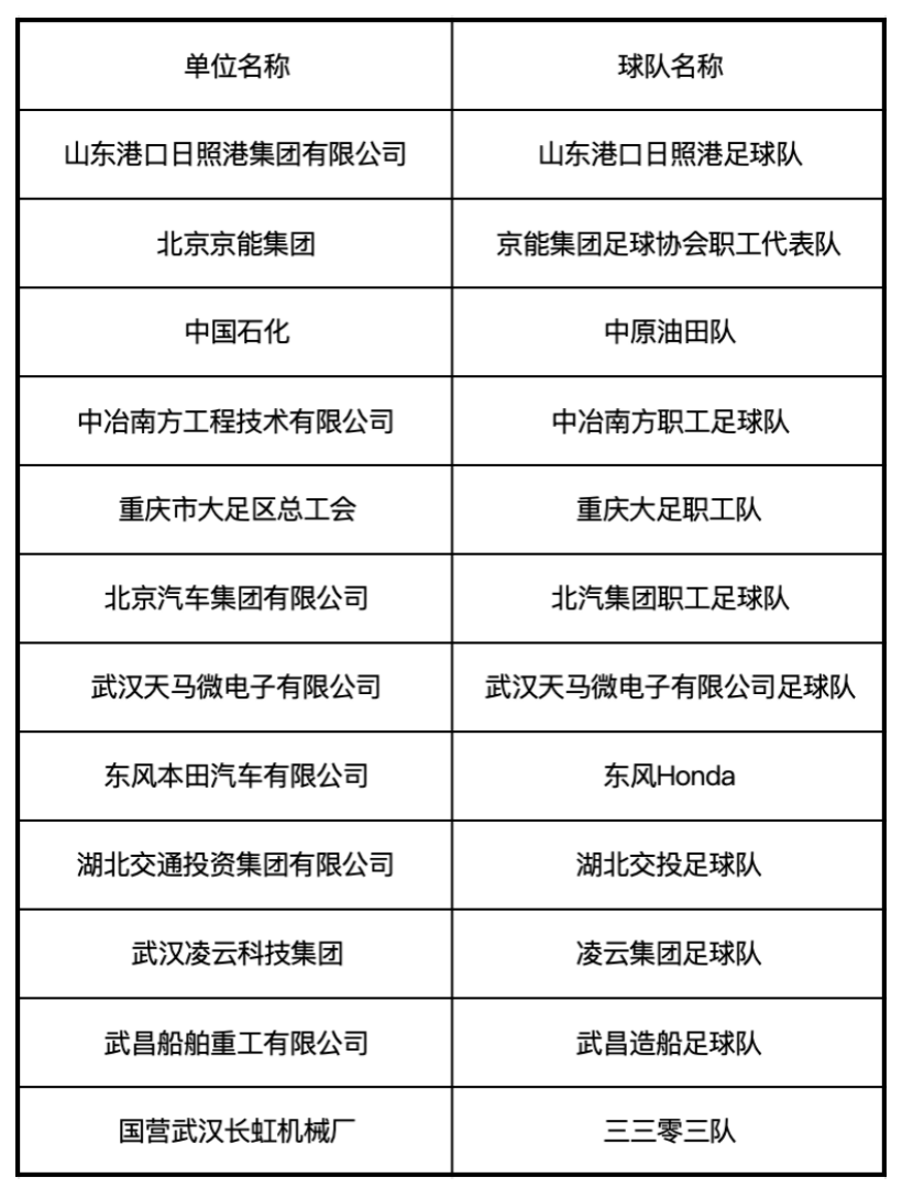
目前,共有12支球队齐聚武汉赛区,其中包括来自北京、重庆、山东、河南等地的队伍,以及武汉本地的大型国企和民营企业代表队。
附:参赛球队列表
(长江云新闻记者 刘庆志 通讯员 贺鹏)
