哪些危化品“忌水”?发生火灾后如何处置?这里都讲详细了!
注意!注意!
最近这段时间的天气
可真是“一言难尽”
小雨、中雨、大雨、暴雨
随机切换
还不时伴着电闪雷鸣和阵阵狂风

夏季汛期
各类危险化学品事故进入易发多发期
提醒!
千万要注意安全!
2019年5月
公安机关和应急管理部门对上海市一仓库联合执法时,发现有两辆普通货车正在卸载危险化学品电石。这两辆车分别装载了24.02吨、23.84吨电石,但仅用遮雨布遮盖,一旦下雨或遇潮湿天气,极易发生火灾、爆炸等事故。经进一步调查,两车都没有运输危化品资质,也没有申请、报备运输路线,司机也没有取得运输资质。

2015年9月
一辆载运27.6吨危险化学品五硫化二磷的半挂车,侧翻于连接关中、陕南的省级干线姜眉公路上。该危险化学品遇水可产生剧毒气体,随时发生爆炸。

2014年8月
杭金衢高速公路往杭州方向278K,离义乌出口五公里处,一辆厢式货车违规运输危化品连二亚硫酸钠(俗称保险粉),突然发生燃烧事故。该物质遇水会发生强烈反应并燃烧,产生大量的有毒有害气体,对人体和周边环境造成影响。

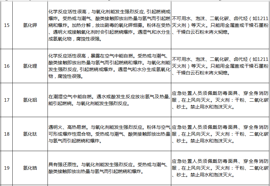
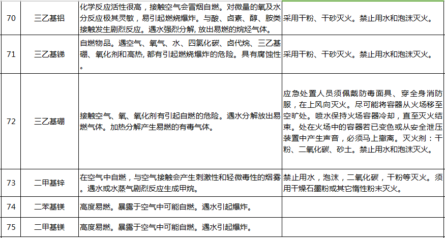
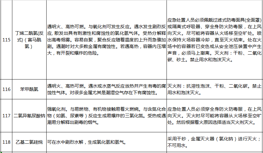
近日,为强化雨季汛期危险化学品安全管理,防范危险化学品事故,省厅对照《遇水反应危险化学品的事故特点及应急处置对策》,结合危险化学品目录(2015)及实施指南等相关文件,组织有关单位梳理了遇水反应的危险化学品名单及应急处置措施共118条。其中遇水反应有爆炸危险的物质1-56条;遇水反应有燃烧危险的物质57-75条;遇水反应有中毒危险的物质76-105条;遇水反应产生氯化氢的物质106-118条。
根据《省应急管理厅办公室关于遇水反应化学品的安全提示》,全省化工(危险化学品)企业从业人员要认真学习,确保从业人员尤其岗位人员知岗位风险、知岗位责任、知岗位安全操作规程、知岗位应急处置,运用《遇水反应的化学品名单》规范和加强安全生产风险排查,严防化工(危险化学品)企业生产安全事故发生。
遇水反应化学品名单及应急处置措施





























来源:湖北应急管理综合整理

融媒体平台建设服务
长江云新时代文明实践平台

大数据舆情中心

